Warning
OhmPi is a participative project open to all, it requires skills in electronics and to respect the safety rules. OhmPi must be assembled in a professional context and by people competent in electronics. The OhmPi team cannot be held responsible for any material or human damage which would be associated with the use or the assembly of OHMPI. The OhmPi team cannot be held responsible if the equipment does not work after assembly.
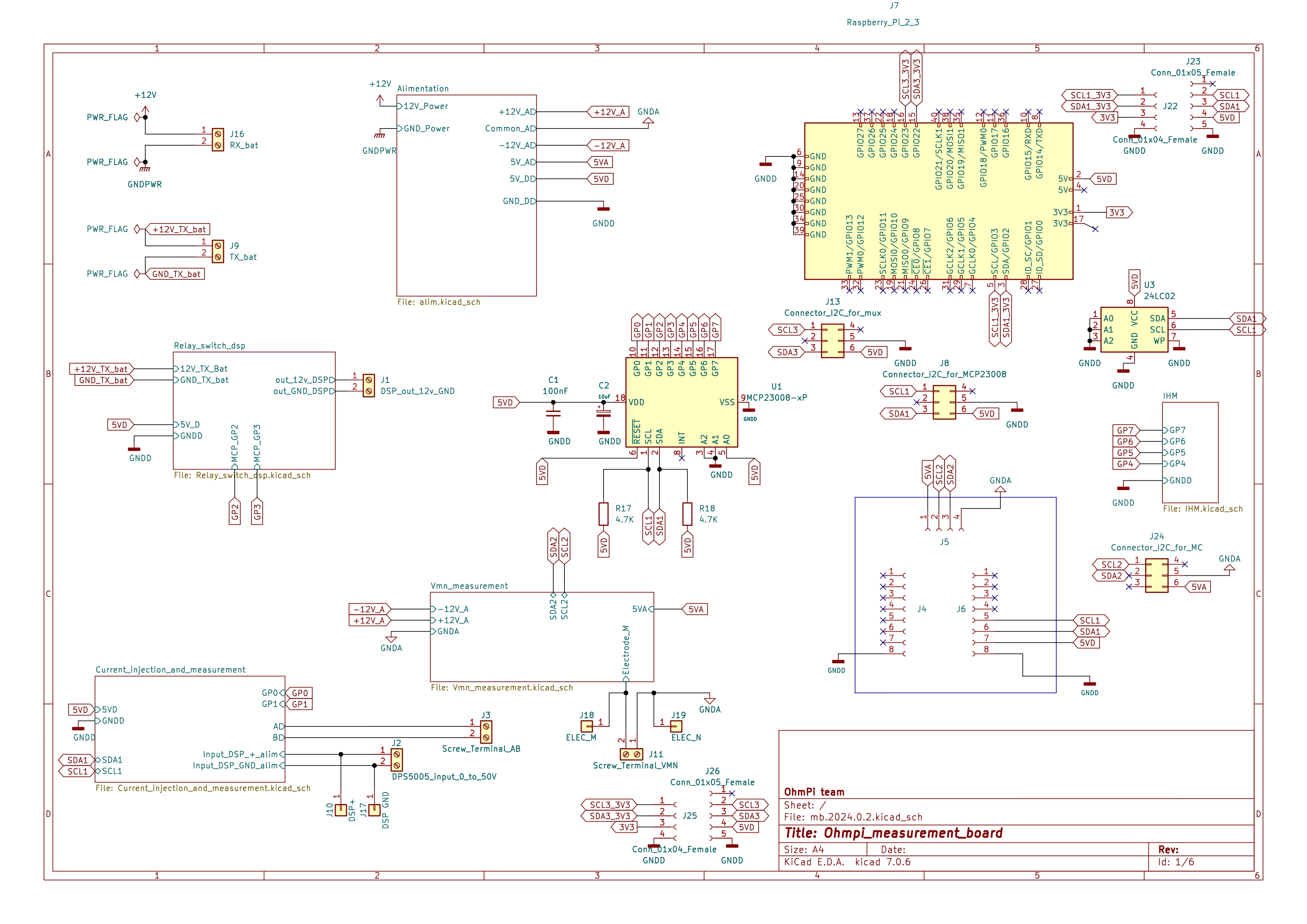
Measurement board 2024.0.2
The 2024.0.2 measurement board has been developed to replace the 2023.0.1 measurement board. It offers superior performance compared to its predecessor. The current measurement component has not evolved and presents no major differences. However, the major upgrade is the Mikroe-2C Isolator Click module (’https://www.mikroe.com/i2c-isolator-click’) . Specifically, it provides electrical isolation for the Vmn measurement set. This isolation allows for injection voltages (Vab) up to 200V

Assembly of the measurement board
Schematics
Overview of the measurement board.

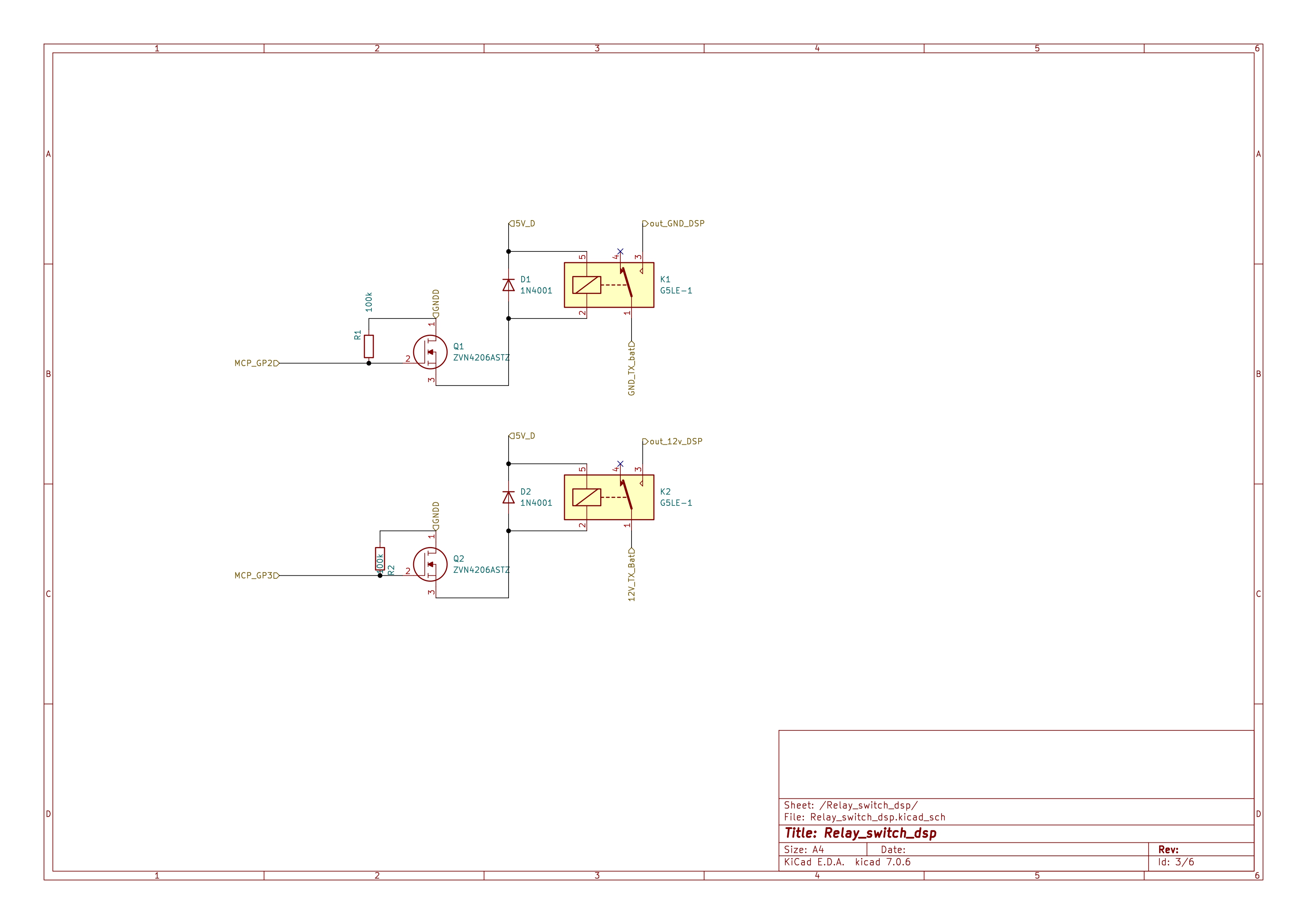
Schematic of the power supply.

Schematic of the DPS (digital power source) power supply.

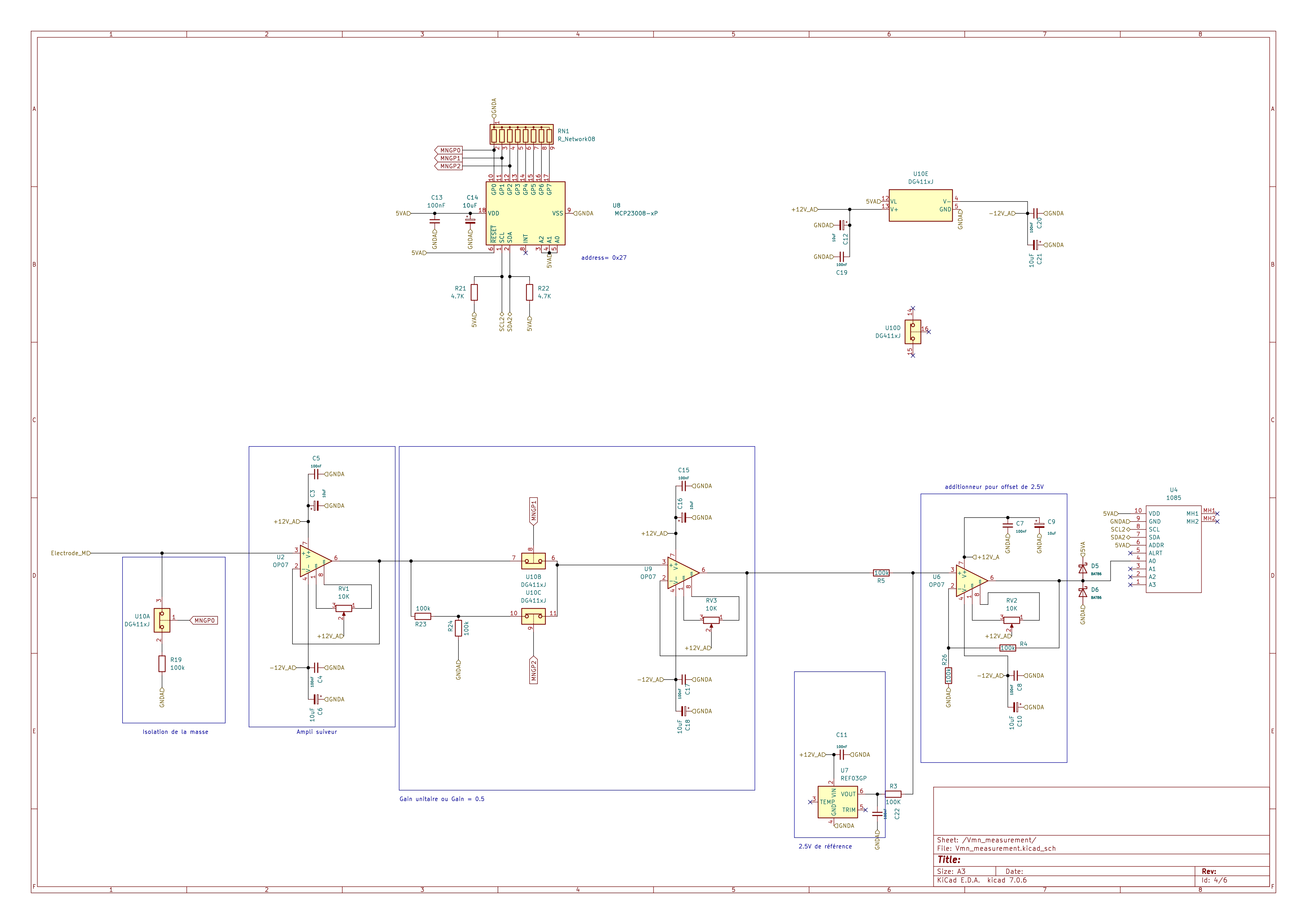
Schematic of the Vmn signal conditioning.

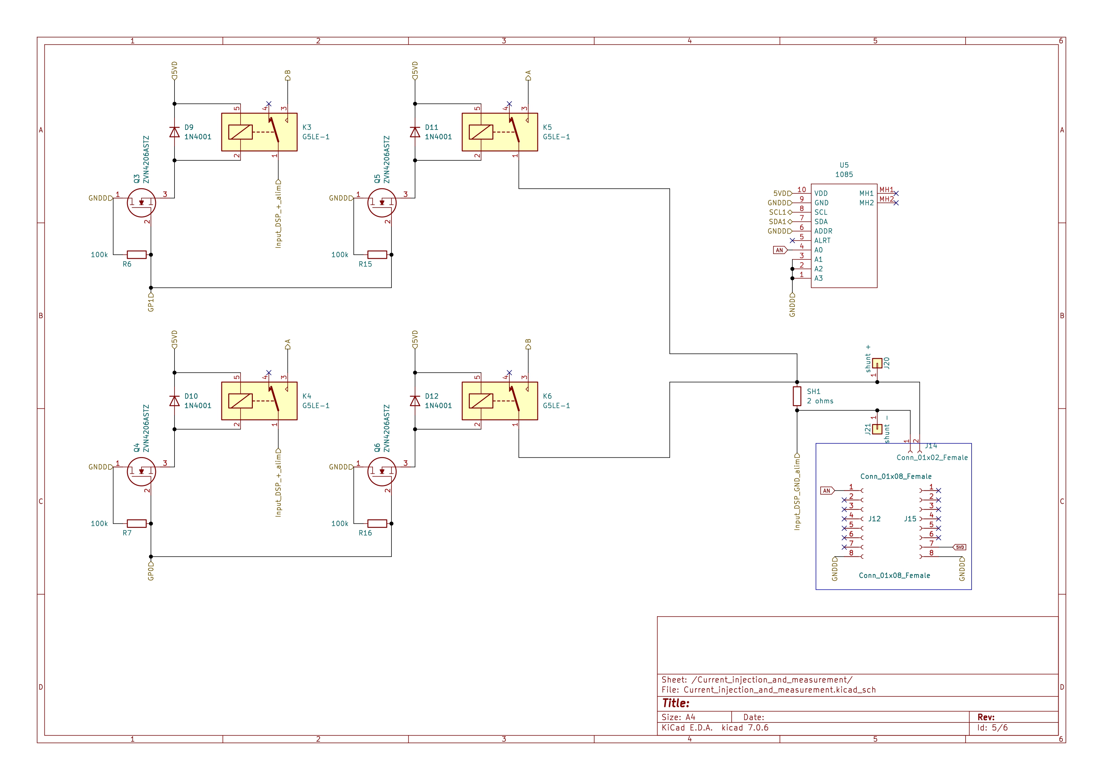
Schematic of the current injection and measurement.

Schematic of the human-machine interface.

Required components
Component |
Quantity |
Cost per unit |
Mouser ref |
Manufacturer |
Manufacturer reference |
Description |
Web link |
Total cost EUR excl.VAT |
---|---|---|---|---|---|---|---|---|
100 kOhm resistor |
13 |
0.223 |
594-5063JD100K0FT |
MBA02040C1003FRP00 |
Vishay |
Metal Film Resistors - Through Hole .4watt 100Kohms 1% 1/8watt body size |
2.899 |
|
330 Ohms resistor |
4 |
0.307 |
279-CFR100J330R |
CFR100J330R |
TE Connectivity |
Carbon Film Resistors - Through Hole 330Ohm 1W 500PPM |
1.228 |
|
4.7 kOhms resistor |
4 |
0.307 |
603-CFR-25JB-52-4K7 |
CFR-25JB-52-4K7 |
YAGEO |
Carbon Film Resistors - Through Hole 1/4W 4.7K Ohm 5% |
1.228 |
|
2 ohms shunt resistor |
1 |
1.33 |
588-WNC2R0FET |
WNC2R0FET |
Ohmite |
Wirewound Resistors - Through Hole 2W 2 ohms 1% |
https://eu.mouser.com/ProductDetail/Ohmite/WNC2R0FET?qs=CDPnWzNfzJb5BMolBZTI%252Bw%3D%3D |
1.33 |
50V 1A general purpose rectifier diode DO-41 |
6 |
0.214 |
637-1N4001 |
1N4001 |
Diotec |
Semiconductor Rectifiers Diode DO-41 50V 1A |
https://eu.mouser.com/ProductDetail/Diotec-Semiconductor/1N4001?qs=OlC7AqGiEDlll8NA510wmA%3D%3D |
1.284 |
cree LED |
4 |
0.279 |
941-C503BGANCD0E0781 |
C503B-GAN-CD0E0781 |
Cree LED |
Standard LEDs - Through Hole Green LED 527nm 5-mmRound 32900-64600mcd |
1.116 |
|
50V 0.2 A small signal schottky diode DO-35 |
2 |
0.437 |
771-BAT86113 |
BAT86 113 |
Nexperia |
Schottky Diodes & Rectifiers BAT86/SOD68/DO-34 |
https://eu.mouser.com/ProductDetail/Nexperia/BAT86113?qs=me8TqzrmIYX1ahcmZsx1tg%3D%3D |
0.874 |
OP27E (single ultra offset 8DIP) |
4 |
9.53 |
584-OP27EPZ |
OP27EPZ |
Analog Devices Inc. |
Precision Amplifiers LOW-NOISE PRECISION OP AMP |
https://eu.mouser.com/ProductDetail/Analog-Devices/OP27EPZ?qs=WIvQP4zGangDp3uWiH2URA%3D%3D |
38.12 |
MCP23008 (GPIO expander) |
2 |
1.89 |
485-593 |
593 |
Adafruit |
Adafruit Accessories MCP23008 - i2c 8 input/output port expander |
https://eu.mouser.com/ProductDetail/Adafruit/593?qs=GURawfaeGuAf08zux7w%2FuQ%3D%3D |
3.78 |
ADS1115 adafruit board (pack of 3) |
2 |
14.9 |
485-1085 |
1085 |
Adafruit |
Data Conversion IC Development Tools ADS1115 16-Bit ADC - 4 Channel with Programmable Gain Amplifier |
14.99 |
|
2.5V precision voltage reference |
1 |
6.12 |
584-REF03GPZ |
REF03GPZ |
Analog Devices Inc. |
Voltage References PRECISION LOW-COST 2.5V R |
https://eu.mouser.com/ProductDetail/Analog-Devices/REF03GPZ?qs=WIvQP4zGangjpDFoUwu1Bw%3D%3D |
6.12 |
DG411DJ analog switch |
1 |
2.23 |
781-DG411DJ-E3 |
DG411DJ-E3 |
Vishay |
Analog Switch ICs HIGH SPEED DG411 DIP-16 |
2.23 |
|
unpolar capacitor 100nF |
12 |
0.214 |
594-K104K15X7RF5UL2 |
K104K15X7RF5UL2 |
Vishay |
Multilayer Ceramic Capacitors MLCC - Leaded K 50V 100NF +/- 10 % X7R AMMO E3 |
2.568 |
|
polarized capacitor 10uF |
10 |
0.27 |
667-EEU-EB1J100S |
EEU-EB1J100S |
Panasonic |
Aluminum Electrolytic Capacitors - Radial Leaded 10uF 63volts AEC-Q200 |
https://eu.mouser.com/ProductDetail/Panasonic/EEU-EB1J100S?qs=cEAFgkeRviBcbEMSGHCq5g%3D%3D |
2.7 |
N channel 60V 600mA 700mW through hole transistor (ZVN4206ASTZ) |
6 |
0.335 |
522-ZVN4206ASTZ |
ZVN4206ASTZ |
Diodes Incorporated |
MOSFET N-Chnl 60V |
https://www.mouser.be/ProductDetail/onsemi-Fairchild/2N7000BU?qs=k2x4EL1%2FKj6oeXMHAfSm5A%3D%3D |
2.01 |
THD1512 11N (output 5V) |
2 |
48.53 |
495-THD15-1211N |
THD 15-1211N |
TRACO Power |
Isolated DC/DC Converters - Through Hole Product Type: DC/DC, Package Style: DIP-24, Output Power (W): 15, Input Voltage: 9-18 VDC, Output 1 (Vdc): 5.1, Output 2 (Vdc): N/A, Output 3 (Vdc): N/A |
https://eu.mouser.com/ProductDetail/TRACO-Power/THD-15-1211N?qs=ckJk83FOD0X2IyoEoPcnmg%3D%3D |
97.06 |
THD1512 22N (output 12V) |
1 |
52 |
495-THD-15-1222N |
THD 15-1222N |
TRACO Power |
Isolated DC/DC Converters - Through Hole Product Type: DC/DC, Package Style: DIP-24, Output Power (W): 15, Input Voltage: 9-18 VDC, Output 1 (Vdc): 12, Output 2 (Vdc): -12, Output 3 (Vdc): N/A |
https://www.mouser.be/ProductDetail/TRACO-Power/THD-15-1222N?qs=ckJk83FOD0UVycxQxcHQFw%3D%3D |
52 |
terminal block 12V |
6 |
0.848 |
649-VI02215200J0G |
VI0221520000G |
Amphenol |
Fixed Terminal Blocks TB RIS CLA 180 STACK |
https://eu.mouser.com/ProductDetail/Amphenol-Anytek/VI0221520000G?qs=Mv7BduZupUi3lmtBYXCXvw%3D%3D |
5.088 |
mikroe i2C isolator |
1 |
16.74 |
932-MIKROE-1878 |
MIKROE-1878 |
Mikroe |
Interface Development Tools I2C Isolator click |
https://eu.mouser.com/ProductDetail/Mikroe/MIKROE-1878?qs=k5OWtXsTJao5L2rHk53Deg%3D%3D |
16.74 |
mikroe shunt current sensor |
1 |
24.18 |
932-MIKROE-4976 |
MIKROE-4976 |
Mikroe |
Power Management IC Development Tools Current 7 Click |
https://eu.mouser.com/ProductDetail/Mikroe/MIKROE-4976?qs=MyNHzdoqoQKaB6t4IH2nAQ%3D%3D |
24.18 |
Serial eeprom 2kb DIP8/s |
1 |
4.03 |
474-BOB-15439 |
BOB-15439 |
SparkFun Electronics |
SparkFun Accessories Level Translator Breakout - PCA9306 |
https://eu.mouser.com/ProductDetail/SparkFun/BOB-15439?qs=P1JMDcb91o4XoNPr%252B0Xi4g%3D%3D |
0 |
omhron G5LE relay |
6 |
1.44 |
653-G5LE-1A4-DC5 |
G5LE-1A4-DC5 |
Omron |
General Purpose Relays Power PCB Relay SPST-NO Sealed 5VDC |
https://eu.mouser.com/ProductDetail/Omron-Electronics/G5LE-1A4-DC5?qs=pWf36BUtxBgFTk6ytLB7NQ%3D%3D |
8.64 |
DIP for MCP23008 (18 pins) |
2 |
1.33 |
575-1104731841001000 |
110-47-318-41-001000 |
Mill-Max |
IC & Component Sockets STANDRD SOLDER TAIL DIP SOCKET |
https://eu.mouser.com/ProductDetail/Mill-Max/110-47-318-41-001000?qs=5aG0NVq1C4xxoOYTdZ6dOw%3D%3D |
2.66 |
DIP for OP27E (8 pins) |
5 |
1.39 |
575-113308 |
110-13-308-41-001000 |
Mill-Max |
IC & Component Sockets 8P GLD PIN GLD CONT |
https://eu.mouser.com/ProductDetail/Mill-Max/110-13-308-41-001000?qs=WZeyYeqMOWeYjIS4tXLt7Q%3D%3D |
6.95 |
DIP for DG411DJ (16 pins) |
1 |
1.05 |
575-11044316 |
110-44-316-41-001000 |
Mill-Max |
IC & Component Sockets 16P TIN PIN TIN CONT |
1.05 |
|
header for raspberrypi |
1 |
1.87 |
474-PRT-14017 |
PRT-14017 |
SparkFun Electronics |
Raspberry Pi Accessories Raspberry Pi GPIO Tall Header - 2x20 |
https://eu.mouser.com/ProductDetail/SparkFun/PRT-14017?qs=a4BXICGgSn%2F%252BaML822b65A%3D%3D |
1.87 |
IDC sockets (go on the ribon cable) |
2 |
0.43 |
710-61200623021 |
61200623021 |
Wurth Elektronik |
Headers & Wire Housings WR-BHD 2.54mm Female 6P Strt IDC Conn |
https://eu.mouser.com/ProductDetail/Wurth-Elektronik/61200623021?qs=PhR8RmCirEabk1Ywkdxzfw%3D%3D |
0.86 |
header socket 1 row 5 positions |
2 |
1.97 |
571-5-534237-3 |
5-534237-3 |
TE Connectivity |
Headers & Wire Housings REC 1X05P VRT T/H |
https://eu.mouser.com/ProductDetail/TE-Connectivity/5-534237-3?qs=Eln3I3szM1klmLr%252BSZCsuQ%3D%3D |
3.94 |
header socket 1 row 4 positions |
3 |
1.46 |
571-5-534237-2 |
5-534237-2 |
TE Connectivity |
Headers & Wire Housings REC 1X04P VRT T/H |
https://eu.mouser.com/ProductDetail/TE-Connectivity/5-534237-2?qs=GYgf5PdsjzkI3hK2O1eiLQ%3D%3D |
4.38 |
header socket 1 row 8 positions |
4 |
1.74 |
571-5-535541-6 |
5-535541-6 |
TE Connectivity |
Headers & Wire Housings REC 1X08P VRT T/H |
https://eu.mouser.com/ProductDetail/TE-Connectivity/5-535541-6?qs=xDp7PGUNC%252BuqVwKJJvkWQw%3D%3D |
6.96 |
header socket 1 row 10 positions |
2 |
2.71 |
200-SSW11002GS |
SSW-110-02-G-S |
Samtec |
Headers & Wire Housings Tiger Buy Socket Strip with PCB Tails, .100” Pitch |
https://eu.mouser.com/ProductDetail/Samtec/SSW-110-02-G-S?qs=rU5fayqh%252BE0w1ORXZiBQpw%3D%3D |
5.42 |
header socket 1 row 2 positions |
1 |
1.02 |
200-SSW10202GS |
SSW-102-02-G-S |
Samtec |
Headers & Wire Housings Tiger Buy Socket Strip with PCB Tails, .100” Pitch |
https://eu.mouser.com/ProductDetail/Samtec/SSW-102-02-G-S?qs=rU5fayqh%252BE2ZEIMTlw%2FBLw%3D%3D |
1.02 |
header pins 1 row 10 positions |
1 |
1.24 |
571-1-826629-0 |
1-826629-0 |
TE Connectivity |
Headers & Wire Housings 10P SINGLE ROW |
https://eu.mouser.com/ProductDetail/TE-Connectivity/1-826629-0?qs=FazuUmncXom0aPLI6ZgGxg%3D%3D |
1.24 |
IDC pins |
3 |
1.32 |
571-1761681-1 |
1761681-1 |
TE Connectivity |
Headers & Wire Housings IDC LOW PRO HDR 6P VERT HT BLACK |
https://eu.mouser.com/ProductDetail/TE-Connectivity/1761681-1?qs=BqFpTYCQ3dLAeZ2wzdz7aw%3D%3D |
3.96 |
PCB measurement board (pack of 3) |
1 |
70 |
||||||
10k potentiometer |
2 |
optional |
0 |
|||||
R array sip9 |
1 |
optional |
0 |
|||||
10k potentiometer bournds 3296W_vertical |
1 |
optional |
0 |
|||||
Raspberryp pi 4 |
1 |
63 |
https://www.kiwi-electronics.com/en/raspberry-pi-4-model-b-4gb-4268?src=raspberrypi |
63 |
||||
socket to cut for 3 THD |
3 |
1.73 |
https://www.mouser.be/ProductDetail/Mill-Max/801-47-012-10-012000?qs=5aG0NVq1C4x40xNvDlnKzg%3D%3D |
5.19 |
||||
Interactive BOM list
Before starting: how to soldering
How to Solder Electronic Components <https://www.sciencebuddies.org/science-fair-projects/references/how-to-solder>
Description
Soldering various RESISTOR on the measurement board PCB
1 |
![]() |
Soldering thirteen 100 kOhm resistors |
|
2 |
![]() |
Soldering four 330 ohm resistors |
|
3 |
![]() |
Soldering four 4K7 ohm resistors |
Soldering DIODE on the measurement board PCB
4 |
![]() |
Soldering six diodes 1N4007 |
Soldering SCHOTTKY DIODE on the measurement board PCB
5 |
![]() |
Soldering two Schottky diodes bat85 ou bat86 |
|
6 |
![]() |
Soldering five DIP-8 sockets |
|
7 |
![]() |
Soldering two DIP-18 sockets |
|
8 |
![]() |
Soldering one DIP-16 sockets |
|
9 |
![]() |
Soldering twelve cut sockets for 3 THD |
|
10 |
![]() |
Soldering header socket 1 row 10 positions |
|
11 |
![]() |
Soldering two header sockets with 1 row and 8 positions |
|
12 |
![]() |
Soldering one header socket with 1 row and 2 positions, three header sockets with 1 row and 4 positions and two header sockets with 1 row and 5 positions. N.B. For the 2 positions header socket cut a header socket 4 or 5 positions. |
Information about light-emitting diode
13 |
![]() |
Installation of four light-emitting diodes |
Information about MOSFET Metal Oxide Semiconductor Field Effect Transistor
14 |
![]() |
Soldering six MOSFET ZVN4206 or ZVN4306 |
What is a CAPACITOR?
15 |
![]() |
Soldering eleven 100 nF 50V tantalum capacitors |
|
16 |
![]() |
Soldering ten 1 µF 50V Electrolytic capacitors, pay attention to capacitor polarity |
Warning
In this version, we used a shunt resistor of 2 ohms, which limits the current measurement to 48 mA. If the current is higher than this value, you just have to decrease the value of the shunt resistor. Don’t forget to change the shunt value in the config.py file (value associated to key ‘R_shunt’ in the OHMPI_CONFIG dict).
17 |
![]() |
Soldering the 2 ohms shunt resistor |
|
18 |
![]() |
Soldering the two IDC 6 pins connectors. pay attention to the connectors orientation |
|
19 |
![]() |
Soldering six screw terminals for cable connection |
|
20 |
![]() |
Soldering six omron G5LE relays 5 VDC |
|
21 |
![]() |
Soldering the 2x20 header for connection with the raspberry GPIO |
What is a Op-Amp?
In addition, the notch provides a way to visually identify the orientation of the package.
22
![]()
Place the three OP27 on their DIP-8 sockets the notch must face upwards
23
![]()
Place the REF03 reference voltage (2.5v) on its DIP-8 socket the notch must face the right side
What is an analogue switch?
24
![]()
Place the DG411 the notch must face the left side
25
![]()
Place the MCP23008 on its DIP-16 socket pay attention to the notches orientation
26
![]()
Place the Three THD, install the right reference at the right place according to the yellow boxes
27
![]()
Place the ADS1115 board on its female header 1x10 pins
28
![]()
Place the I2C isolator add-on board make sure you have right selection according to the red box
29
![]()
Place the two I2C level adjusters
30
![]()
Place the current click add-on board make sure you have right selections according to the red boxes